ランキング
カテゴリ
ブログ速報
公式ブログ
まとめポータル
livedoor Blog コミック
ブログをはじめる
ログイン
TOP
>
カテゴリ一覧
>
ペット(総合)
> 昆虫類
昆虫類
カテゴリ内ランキング
新着エントリー
1
ありんこ日記 AntRoom
ムネアカオオアリの二年目コロニー+蟻マシーン2号ミニ
ムネアカオオアリ巨大兵アリ誕生
同時にご注文のアリを「部屋付き石膏飼育ケース」に入れてお届け
2
蜻蛉漫遊記
一日だけ滞在
アベリアの花が咲くと
ニジュウヤホシとは
3
ヘラクレス島
モモンガ ベビー
昼
モモンガ ゼリー
4
my蝶あるばむ
2026モンシロチョウ初見情報
2025 モンシロチョウ初見情報
2024モンシロチョウ初見情報(2)
5
Insect trails
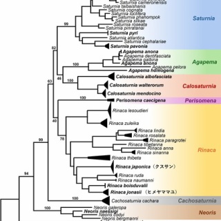
ヒメヤママユとクスサンの学名
夏の終わりのサドコブ旅行~後編~
最果てのヤママユ
6
生き物散歩道
ホタルカミキリ/ Dere thoracica
ヨコヅナサシガメ/ Agriosphodrus dohrni
ムラカミツツハナバチ/ Osmia submicans
7
今日も師匠が撮れと言う
ベッコウハゴロモ
奥の方に
クロコノマチョウ
8
虫様についてこい(`Д´)ノ...
タランチュラ大掃除、改良版!
脱皮
神奈川西の平地住宅街の体感ですが
9
蟲部屋
前回の続きから
4月26日の散策
4月25日の自然観察
10
「自然の中に生きる虫と花 ...
ハラグロオオテントウ
小さくて綺麗な奴
変わった休み方
11
NEOの虫採りはいじゃんぷ
2025 奄美大島採集記
イヘヤノコギリ(WF1)飼育記
ミヤマクワガタ採集(2025.7/26)
12
カマキリ保育園
相変わらず好きです カマちゃん
彼らは、今も居ます。
いらっしゃいカマキリ♬
13
行こう!
樹液採集 アカアシクワガタ
クマゼミ初鳴き確認 20250701
ニイニイゼミ初鳴き確認 20250630
14
クワガタカマキリ
《ブログ移転のお知らせ》
ヒョウモンカマキリ 産卵→追い掛け →…♂捕食(;_;)
タンザニア産グランドマンティス 孵化(2個目)
15
☆カブト&クワガタ奮闘記☆
紫紺ニジイロクワガタ
久しぶりのゾウさん♡
コロナ恐いからひきこもり𐤔
16
goriさんの雑木林
見間違えたかも( ;∀;)
やっと本格的に樹液木探し~🎵
今年初トレッキング
17
身近な生き物の記録
引っ越しました
ウーパールーパー最近の様子です。
蝶になりました アサギマダラ
18
バグヘッド
小さなブリードBOX
心機一転!
グローバルさんにて…
19
ばいおの採集日記
フランス領ギアナ採集記 〜ルッキング採集〜
フランス領ギアナ採集記 〜バタフライトラップ〜
フランス領ギアナ採集記 〜ギアナ入国〜
20
BINGOクワ飼育記
船の整備費が(泣)
やっと投稿出来る!
マダコ
21
むしむしブログ
まだ関西にもいました!マルエンマコガネ。
ファーブル昆虫記全種のフィギュアの展示を開始
再放送(9/7)が決定!林修のNHK『へんてこ生物アカデミー』
22
近所で宝探し むし観察
アドレスが変わりました。
師走の前の虫走
おせっかい
23
ハノンのアトリエ
ギラファノコギリクワガタ(亜種ケイスケイ.フローレス島産)飼育...
タランドゥスオオツヤクワガタ飼育記2025-2026
刹那の紀伊大島採集記〜シンギュラリティは私が止める〜
24
ブリーディングブログ
〇福建ドルクス ホペイ\(^o^)/
〇大型ドルクス ウォード\(^o^)/
〇盈江D.クルビデンス\(^o^)/
25
Hola‼️ Diablo y Dios
ディアブロ ✨again...✨✨✨
ヘラクレス ヘラクレス
メキシコからの便り
26
natural field
最近の出来事・・イベント ・東京
最近の出来事・・イベント・八王子🐟設置
Happy New Year 2026
27
ズボラなカブクワ飼育日記
ようちゆー
でたよー
よーう
28
Gasyunの虫メモ!
2025/5/22, 6/7 群馬でミヤマカラスアゲハ探索
2025/5/3-4 エゾヨツメ採集リベンジ
2025/10/11 小豆島でコブ叩き
29
イッシーのくわかぶ飼育
13年ぶりの様です💦💦
痛い話
マレーアンテ♂羽化
30
shigeの蟻飼育
今年のムネアカオオアリ2014-1のようす
今年のムネアカオオアリ2014-2のようす
クロヤマアリ2015-1去年の結果と今年のようす
31
ドリームブリーダーのクワカ...
ババオウゴンオニクワガタ 飼育記
オサムシ 飼育記
ギラファノコギリクワガタ 飼育記
32
しろむらのカブクワ飼育記。
【HB】モウホ×クベラ 究極のツヤクワガタ【飼育記】
タウルスヒラタクワガタ(タナジャンペア島亜種jampeanus)
チンヒル産ドルクスsp. チンヒルヒラタクワガタ
33
その一瞬のために
キンオニ、産卵セット投入&卵回収
オオイチモンジシマゲンゴロウ羽化!
オオイチモンジシマゲンゴロウ交尾&孵化!
34
クワクワ☆フレンド
もうこんなに・・ヾ(・ω・`
幼虫発見・・ヽ(*^^*)ノ
残りの幼虫
35
カブト虫日記
今年は!
お墓
死んでしまいました
36
Record_of_Swallowtail 初...
ブログ引越しのお知らせ
17日の出来事 この程度では爆撃ではありませぬが…
日々成長 一気に15日までの振り返り!
37
赤虎 カブクワブログ
順調♪
とりあえず、安心?
リベンジ
38
今日のくわとかいこ
カイコガたちと
かいこの不思議
8月5日今日のくわとかいこ
39
虫蟲飼育雑記Ⅱ
マラッシィミヤマ 割り出し
南ベトナムアンテ 飼育開始
クーランネブト 飼育開始
40
ででんね's Labo
アラガールホソアカクワガタ 飼育記
アスタコイデスノコギリクワガタ(マレー) 飼育記
リノケロスフタマタクワガタ(スマトラ) 飼育記
41
クワガタカマキリ
ニュージーランドマンティス
ニセハナマオウカマキリ 威嚇&不全♀経過
不全個体でも羽化は可能です!
42
りゅうまるの虫日記
オンリーワンなメンガタ。
タラ羽化。
( ̄ヘ ̄)ウーン・・・。
43
蟲眼鏡の蟲日記
昆虫標本の作製について 3. 針外し
昆虫標本の作製について 2. 乾燥作業
昆虫標本の作製について 2. 展脚作業 展脚編
44
初心者のクワガタ飼育!
羽パカ、羽パカ…
羽化個体の掘り出し!
冬支度!
45
特に言うことはノイ(´・ω・`...
個人的おすすめゆっくりゲーム実況動画⑤洋ゲー編、2016年9...
個人的おすすめゆっくりゲーム実況動画④2016年9月25日現...
高枝切りばさみを買って来いと言われたので買ってきて使ってみた
46
昆虫ショップGHOST(ゴース...
入荷!
きもかわ王国 2026
入荷!
47
国ブン手稿(工事中)
虫ケラとC/N値
島流しヒラタ採集三部作 対馬編前半戦
島流しヒラタ採集三部作 北大東編
48
クワガタとカブトムシブログ
観賞魚・昆虫を自由に売買できる掲示板を作りました。
コアシダカグモ、イッスンムカデ、、トビズムカデ入荷しました。
ワラジムシを販売(出品)致しました。 飼育方法も
49
本日の標本
2014年総括
軟化展翅法教室 2014
初夏の虫を訪ねて vol.4
50
まさおのカブトムシ
ヌーブラヤッホー
ドラマ
寿命
1
2
ブログ速報
絵日記
【PR】Ohuhuで作る「エッグポマンダー」|ウクライナの伝統模様に平和への願いを込めて˙˚ 𓆩 ✞ 𓆪 ˚˙
料理
スープジャーで牛丼!と、ヒスコって何?
暮らし
【学校付き添い記】交流級の担任との関係づくりと不安をなくす大切さ…
ペット
長い試合とToshiさんライブ中止とモンチッチ
もっと見る